19/9/21 21年9月19日 1428 jst ドル建て5年債の利払い50万ドルなどの支払期日が23日に到来する 中国恒大の利払いを巡る不安でドル建てジャンク債指数 中国恒大集団、9月23日期限のオフショア債の利払いを実行 21年10月22日 globalmacroresearch 中国のGDP2%分の負債を抱えてデフォルトの危機にある不動産ディベロッパー恒大集団は、9月23日に期限が来ていたオフショア債券の利払いを実行した。 この利払いには13/9/21 恒大财富:计划于9月28日完成当月实物资产兑付线上选房 第一财经 0 恒大财富:每月28
6park Com 美媒 北京悄悄下指示要求各地为恒大倒闭做准备
9月23日 恒大
9月23日 恒大-22/9/21 恒大集団の直近の支払い期日 9月23日 3億30万元 56億円 23日 53万ドル 91億円 29日 4750万ドル 52億円 10月12日 1億1813万ドル 163億円 19日 1億2180万元 21億円 30日 1425万ドル 16億円 11月 8日 49万ドル 90億円 12月28日 2億55万ドル 280億円27/9/21 中国的银行并没有要求恒大偿还债务,而是与恒大进行了数月 谈判 21年9月24日 恒大之外,中国经济还有更大的麻烦 21年9月23日



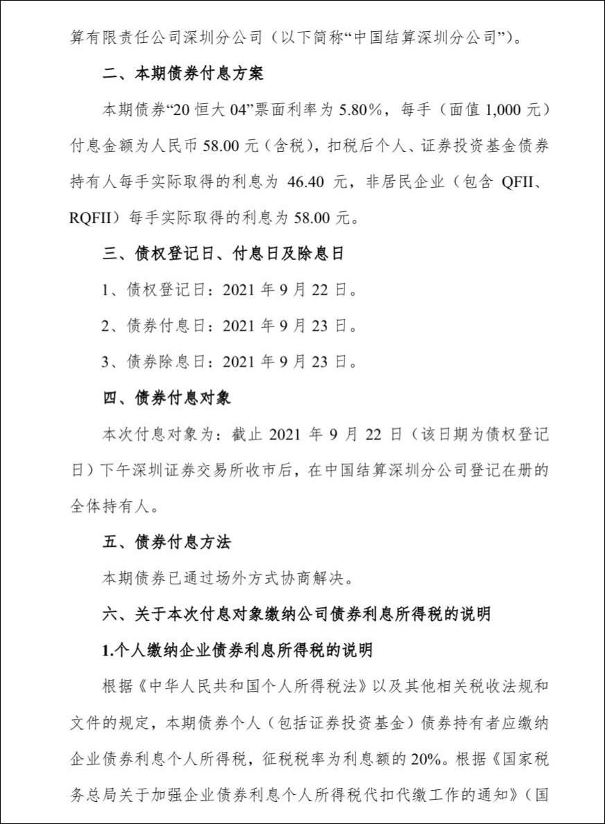
恒大地产 40亿元 恒大04 债券将于9月23日付息
恒大危機後首付23億元債券利息 巨額債務仍在 恒大集團。 路透 中國證券時報報導,陷入嚴重財務危機的 恒大 集團,21日支付了一筆9月23日即到期 香港 25日 ロイター 関係筋によると、中国恒大集団の社債保有者の一部は、9月23日が期限だったドル建て社債の利息を受け取った。猶予期間は30日間で、今月23日が期限だった。 香港 25日 ロイター 関係筋によると、中国恒大集団の社債保有者の一部は、9月23日が期限だったドル建て社債の利息を受け取った。猶予期間は
金融界网 9 月 22 日消息 恒大地产集团有限公司 年面向专业投资者公开发行公司债券(第一期)将于 21 年 9 月 23 日支付 年 9 月 23 日至 21 年 9 ——zaker,个性化推荐热门新闻,本地权 中国 恒大グループ 傘下企業の株式売却できず 21年10月21日 4時55分 中国25/9/21 9月24日, 恒大汽车 突然又暴跌超23%,引起市场的关注。 而24日晚间, 恒大汽车 又传来坏消息:当晚 公告 , 恒大汽车 部分项目停工问题未获得
金融界网9月22日消息 恒大地产集团有限公司年面向专业投资者公开发行公司债券(第一期)将于21年9月23日支付年9月23日至21年9月22日期间的利息。 "恒大04"发行总额40亿元,本期债券票面利率为580%。 附公告全文 恒大未能支付 9 月 29 日到期一笔美元债务利息,但获得一个月的宽限期到本周五截至。 彭博社周五援引未具名消息来源指报道,恒大已向债权方22/9/21 金融界网9月22日消息 恒大地产集团有限公司年面向专业投资者公开发行公司债券(第一期)将于21年9月23日支付年9月23日至21年9月22日期间的利息。"恒大04"发行总额40亿元,本期债券票面利率为580%。 附公告全文 恒大地产集团有限公司年面向专业投资者公开发行公司债券(第一期



港股9月23日早报 华人置业出售1 09亿股恒大集团股份提供者财联社



国际评级机构惠誉下调中国今年经济增速预测
24/9/21 中国恒大、23日の利払い実行困難に 米時間で期限迫るも説明なし 21年9月24日 0845 ロイター 香港/シンガポール 23日 ロイター 中国の不動産開発大手、中国恒大集団の資金繰り問題を巡り、債権者の一部は23日の期限に利払いが実施されるとは期待して



6park Com 恒大债务三度逾期多个地产商同陷偿债危机



美媒 北京悄悄下指示要求各地为恒大倒闭做准备 6park Com



突发停牌 华人置业卖了恒大一度暴涨40 天天新闻 甜甜新闻



恒大再发公告 40亿元债券今天付息 公司债 证券 网易订阅



恒大地产 恒大04 将于9月23日付息 新浪财经 新浪网



中國恆大股票和債券價格大漲投資者目光轉向其美元債利息的兌付



降价 出售香港总部大楼 恒大系股票一天跌去400亿港元 发生了什么 天天新闻 甜甜新闻



恒大地产 恒大04 将于9月23日付息 新浪财经 新浪网



楼市内参 9月23日房地产行业关键词 华人置业出售恒大股份 财富号 东方财富网



恒大发布重磅信息 这招行吗 万维读者网



重磅 许家印深夜召开紧急会议 好友 刘銮雄再次出售恒大股票 网易订阅



恒大地产 40亿元 恒大04 债券将于9月23日付息



恒大减持变卖资产优先偿还国内债权人



兰房链 涨幅超29 恒大股价上扬 许家印要翻身了 腾讯新闻



因恒大债务危机国际评级机构下调中国经济增长预测 博讯新闻网



信心来了 恒大40亿债券拟进行利息兑付以场外方式进行 释放什么信号 东方财富网



6park Com 美媒 北京悄悄下指示要求各地为恒大倒闭做准备



恒大二股东刘銮雄夫妇继续大量抛售股份 阿波罗新闻网



许家印深夜开会 恒大财富刚刚公布 飞扬头条



恒大反彈 恒大地產如期付境內債息紓緩債務擔憂 恒大曾彈27 重上3元關



恒大再迎噩耗 许家印可能自掏腰包还债 第1页



恒大爆煲 二股東劉鑾雄夫婦繼續大量拋售股份 大紀元時報香港 獨立敢言的良心媒體



恒大地产 恒大04于9月30日起在深交所上市 乐居财经



澳喜作战室ha Warroom على تويتر 图一 9月23日恒大到期应付利息3600万人民币 应付美元债8400万美元 图二 被恒大坑杀的经济研究 智囊 任泽平 图三 各国gdp同恒大比图四 刘銮雄抛售恒大股票



许家印深夜开会 恒大财富刚刚公布 刘銮雄 网易订阅



中国恒大adr大涨45 多家上市银行回应与恒大的业务往来 凤凰网



公司债将于周四付息 中国恒大adr暴涨超45 老虎社区



恒大危机余波未平头部房企迎来低点反弹 多维新闻 经济



恒大債彈將爆投資人憂引發新一波風暴 中港台經濟 財經 世界新聞網



恒大集团是否有望走出困境 今日热点



恒大地产 恒大04 将于9月23日付息 新浪财经 新浪网



突发 恒大集团深夜召开专题会 把一切精力都投入到复工复产保交楼上 恒大adr盘中暴涨47 每日经济新闻



民生银行 19 Hk 大涨近10 恒大如期兑付境内债息 贷款



恒大场外协商解决9月23日境内债利息 本月1 65亿美元债利息到期 哔哩哔哩



中国恒大adr疯涨47 浙商银行对恒大授信38亿 证券时报网



中国恒大面临重大考验 能否支付一笔美元债利息 华尔街日报



未名空间



恒大系 回落 中国恒大涨幅收窄至9 恒大汽车由涨转跌 新浪财经 新浪网



独家 恒大汽车10月或引入新投资 市值跌掉97 后有救了



Kyidjgivf1zkzm



恒大危机 施救与自救下股价暴涨 但依然未脱困局 有吧新闻



恒大部分债券持有人收到9月23日到期债券的利息 房家网



南向资金净流入9 96亿 港股恒指涨0 69 电力 地产股强势恒大涨超10 解读 升幅



恒大 40亿元 恒大04 明日付息 内幕曝光简直太意外了 恰卡门户 手机版 Powered By Dism Taobao Com



恒大地产集团 恒大04 债券将于9月23日付息



最新进展 刚刚 恒大财富披露实物兑付方案 证券时报网



摩根大通 恒大等中共國大型房企有巨量的表外債務 Gnews



和平日报 恒大地产称 场外方式 协商解决到息



恒大集团 恒大财富已完成首期 每日经济新闻的微博精选 微博新加坡站



李燕铭 习反击江曾二十大金融政变之恒大危机深度内幕 八 习近平当局为恒大的倒闭做准备地方政府开始有限接管传恒大集团将一分为三变为国企许家印深夜召集恒大 4000高管开会美联储主席 恒大债务是中国特有问题



恒大集团 恒大财富已于9月30日完成首期10 的兑付 凤凰网



恒大地产 40亿元 恒大04 债券将于9月23日付息 网站



恒大给钱啦 发型40亿利率5 80 9月23日支付 全网搜



Or商业新媒体 中国官媒报道称恒大已支付一笔美元债券的逾期利息



A股地产物业集体上涨煤炭钢铁电力领跌周期板块北向资金净买入131 亿元 华尔街见闻



恒大交付9月23日到期的美元债利息 房家网



记者 恒大足球业务仍在运转9月23日恢复训练 中超 新浪竞技风暴 新浪网



恒大地产40亿元公司债券将于9月23日付息票面利率5 80 网易订阅



Timednews Com V Twitter 恒大将如期支付一笔到期债息另外3笔利息未落实危机依旧 路透社说 恒大 还有一笔债券的2 32亿元人民币的利息将于9月23日到期 一笔50万美元的债券利息将在周四到期 一笔4750万美元的债券利息下周到期 公告没有提及恒大将会对这几笔到期



许家印个人为恒大注资70亿 公司资产处置仍在进行中 界面新闻 地产



恒大地产今付境内债利息2 32亿元 恒大债务能够软着陆吗 太阳信息网



恒大地产 40亿元 恒大04 债券将于9月23日付息 网站



恒大在宽限期到期前支付50万 财经网的微博精选 微博国际站



受债务危机负面消息连累恒大汽车被迫放弃a股上市计划



恒大adr疯涨47 浙商银行发声 对恒大授信38亿 有吧新闻



估值错杀背后的捡漏机会 港股通50etf 发行进行时 资讯 资本邦



恒大再刷屏 二股东亏近百亿拟清仓 供求财经网 国内首家财经股票新闻门户网站



习近平政府悄悄要求各地应对恒大 风暴 几天内公布重组方案 R Timednews



中国恒大adr大涨超46 格隆汇



恒大地产 40亿元 恒大04 债券将于今日付息 观察者网



恒大集团深夜召开专题会 有吧新闻



恒大股价触底反弹飙升32 恒大集团 许家印 网易订阅



恒大地产 恒大04 将于9月23日付息 新浪财经 新浪网



恒大40亿元债券付息 内房股狂飙中国恒大涨15 融创涨9 新浪财经 新浪网



港股午评 恒大系个股盘中大涨后回落恒大汽车 恒腾网络翻绿 凤凰网



债权人未收到付款恒大摇摇欲坠 博讯新闻网



上岸的任泽平 泥潭中的许家印



恒大爆煲 傳中共要求地方政府為恒大倒閉風暴做準備 大紀元時報香港 獨立敢言的良心媒體



恒大系股票早盘大涨 中国恒大一度升逾30 物业



恒大美元债息到期支付无音讯投资者焦虑 阿波罗新闻网



曝恒大已与卡纳瓦罗解约 后者取消来华行程 郑智将带队征战剩余赛季 腾讯新闻



北京悄悄下达指示要求地方政府为恒大倒闭做准备 图 生意财产 Enewstree Com Powered By Discuz



许家印深夜开会 恒大财富刚刚公布



暴涨33 中国恒大在美上市adr突然爆发 多家银行回应与恒大业务往来 浙商银行 郑州银行 债券 兴业银行 网易订阅



北京要出手了 传恒大集团将变为国企 21年9月23日北美华人网存档 看帖神器



恒大老板许家印呼吁4000高管 全力以赴 兑现承诺 禁闻网



华人置业拟清仓式减持恒大股份 将从9月23日起出售最多7 51亿股 新浪财经 新浪网



恒大涨了 大家都很开心的样子 Gnews



美媒图解中国恒大债务危机 这烂摊子究竟有多大 人在洛杉矶网lapeople Com



恒大暴跌之际 海外基金巨头抄底债券



恒大地产 9月23日如期支付恒大04债券利息 东方财富网



恒大负债1 97万亿元 是个什么概念 Gnews



Nhoijeklsvfhcm



违约忧虑稍缓 恒大宣布如期支付公司债利息 要闻 工商时报



消失 在中国新闻里的恒大危机 纽约时报中文网



中国恒大暴涨超30 许家印深夜开会 千方百计保交楼 电子商务 支付 金融科技 Cnbeta Com



再换董事长 恒大人寿转型在路上 腾讯新闻



恒大地产 恒大04 将于9月23日付息 新浪财经 新浪网

